十三五规划全文版

十三五规划全文版

2016-03-18 学习小组


第四十六章 积极应对全球气候变化

第四十七章 健全生态安全保障机制

第四十八章 发展绿色环保产业


第十一篇 构建全方位开放新格局

第四十九章 完善对外开放战略布局

第五十章 健全对外开放新体制

第五十一章 推进“一带一路”建设

第五十二章 积极参与全球经济治理

第五十三章 积极承担国际责任和义务


第十二篇 深化内地和港澳、大陆和台湾地区合作发展

第五十四章 支持香港澳门长期繁荣稳定发展

第五十五章 推进两岸关系和平发展和祖国统一进程


第十三篇 全力实施脱贫攻坚

第五十六章 推进精准扶贫精准脱贫

第五十七章 支持贫困地区加快发展

第五十八章 完善脱贫攻坚支撑体系


第十四篇 提升全民教育和健康水平

第五十九章 推进教育现代化

第六十章 推进健康中国建设


第四十六章 积极应对全球气候变化

   

坚持减缓与适应并重,主动控制碳排放,落实减排承诺,增强适应气候变化能力,深度参与全球气候治理,为应对全球气候变化作出贡献。

   

第一节 有效控制温室气体排放

   

有效控制电力、钢铁、建材、化工等重点行业碳排放,推进工业、能源、建筑、交通等重点领域低碳发展。支持优化开发区域率先实现碳排放达到峰值。深化各类低碳试点,实施近零碳排放区示范工程。控制非二氧化碳温室气体排放。推动建设全国统一的碳排放交易市场,实行重点单位碳排放报告、核查、核证和配额管理制度。健全统计核算、评价考核和责任追究制度,完善碳排放标准体系。加大低碳技术和产品推广应用力度。

   

第二节 主动适应气候变化

   

在城乡规划、基础设施建设、生产力布局等经济社会活动中充分考虑气候变化因素,适时制定和调整相关技术规范标准,实施适应气候变化行动计划。加强气候变化系统观测和科学研究,健全预测预警体系,提高应对极端天气和气候事件能力。

   

第三节 广泛开展国际合作

   

坚持共同但有区别的责任原则、公平原则、各自能力原则,积极承担与我国基本国情、发展阶段和实际能力相符的国际义务,落实强化应对气候变化行动的国家自主贡献。积极参与应对全球气候变化谈判,推动建立公平合理、合作共赢的全球气候治理体系。深化气候变化多双边对话交流与务实合作。充分发挥气候变化南南合作基金作用,支持其他发展中国家加强应对气候变化能力。

   

第四十七章 健全生态安全保障机制

   

加强生态文明制度建设,建立健全生态风险防控体系,提升突发生态环境事件应对能力,保障国家生态安全。

   

第一节 完善生态环境保护制度

   

落实生态空间用途管制,划定并严守生态保护红线,确保生态功能不降低、面积不减少、性质不改变。建立森林、草原、湿地总量管理制度。加快建立多元化生态补偿机制,完善财政支持与生态保护成效挂钩机制。建立覆盖资源开采、消耗、污染排放及资源性产品进出口等环节的绿色税收体系。研究建立生态价值评估制度,探索编制自然资源资产负债表,建立实物量核算账户。实行领导干部自然资源资产离任审计。建立健全生态环境损害评估和赔偿制度,落实损害责任终身追究制度。

   

第二节 加强生态环境风险监测预警和应急响应

   

建立健全国家生态安全动态监测预警体系,定期对生态风险开展全面调查评估。健全国家、省、市、县四级联动的生态环境事件应急网络,完善突发生态环境事件信息报告和公开机制。严格环境损害赔偿,在高风险行业推行环境污染强制责任保险。

   

第四十八章 发展绿色环保产业

   

培育服务主体,推广节能环保产品,支持技术装备和服务模式创新,完善政策机制,促进节能环保产业发展壮大。

   

第一节 扩大环保产品和服务供给

   

完善企业资质管理制度,鼓励发展节能环保技术咨询、系统设计、设备制造、工程施工、运营管理等专业化服务。推行合同能源管理、合同节水管理和环境污染第三方治理。鼓励社会资本进入环境基础设施领域,开展小城镇、园区环境综合治理托管服务试点。发展一批具有国际竞争力的大型节能环保企业,推动先进适用节能环保技术产品走出去。统筹推行绿色标识、认证和政府绿色采购制度。建立绿色金融体系,发展绿色信贷、绿色债券,设立绿色发展基金。完善煤矸石、余热余压、垃圾和沼气等发电上网政策。加快构建绿色供应链产业体系。

   

第二节 发展环保技术装备

   

增强节能环保工程技术和设备制造能力,研发、示范、推广一批节能环保先进技术装备。加快低品位余热发电、小型燃气轮机、细颗粒物治理、汽车尾气净化、垃圾渗滤液处理、污泥资源化、多污染协同处理、土壤修复治理等新型技术装备研发和产业化。推广高效烟气除尘和余热回收一体化、高效热泵、半导体照明、废弃物循环利用等成熟适用技术。

   

第十一篇 构建全方位开放新格局

   

以“一带一路”建设为统领,丰富对外开放内涵,提高对外开放水平,协同推进战略互信、投资经贸合作、人文交流,努力形成深度融合的互利合作格局,开创对外开放新局面。


第四十九章 完善对外开放战略布局

   

全面推进双向开放,促进国内国际要素有序流动、资源高效配置、市场深度融合,加快培育国际竞争新优势。

   

第一节 完善对外开放区域布局

   

加强内陆沿边地区口岸和基础设施建设,开辟跨境多式联运交通走廊。发展外向型产业集群,形成各有侧重的对外开放基地。加快海关特殊监管区域整合优化升级,提高边境经济合作区、跨境经济合作区发展水平。提升经济技术开发区的对外合作水平。以内陆中心城市和城市群为依托,建设内陆开放战略支撑带。支持沿海地区全面参与全球经济合作和竞争,发挥环渤海、长三角、珠三角地区的对外开放门户作用,率先对接国际高标准投资和贸易规则体系,培育具有全球竞争力的经济区。支持宁夏等内陆开放型经济试验区建设。支持中新(重庆)战略性互联互通示范项目。推进双边国际合作产业园建设。探索建立舟山自由贸易港区。

   

第二节 深入推进国际产能和装备制造合作

   

以钢铁、有色、建材、铁路、电力、化工、轻纺、汽车、通信、工程机械、航空航天、船舶和海洋工程等行业为重点,采用境外投资、工程承包、技术合作、装备出口等方式,开展国际产能和装备制造合作,推动装备、技术、标准、服务走出去。建立产能合作项目库,推动重大示范项目建设。引导企业集群式走出去,因地制宜建设境外产业集聚区。加快拓展多双边产能合作机制,积极与发达国家合作共同开拓第三方市场。建立企业、金融机构、地方政府、商协会等共同参与的统筹协调和对接机制。完善财税、金融、保险、投融资平台、风险评估等服务支撑体系。

   

第三节 加快对外贸易优化升级

   

实施优进优出战略,推动外贸向优质优价、优进优出转变,加快建设贸易强国。促进货物贸易和服务贸易融合发展,大力发展生产性服务贸易,服务贸易占对外贸易比重达到16%以上。巩固提升传统出口优势,促进加工贸易创新发展。优化对外贸易布局,推动出口市场多元化,提高新兴市场比重,巩固传统市场份额。鼓励发展新型贸易方式。发展出口信用保险。积极扩大进口,优化进口结构,更多进口先进技术装备和优质消费品。积极应对国外技术性贸易措施,强化贸易摩擦预警,化解贸易摩擦和争端。

   

第四节 提升利用外资和对外投资水平

   

扩大开放领域,放宽准入限制,积极有效引进境外资金和先进技术,提升利用外资综合质量。放开育幼、建筑设计、会计审计等服务领域外资准入限制,扩大银行、保险、证券、养老等市场准入。鼓励外资更多投向先进制造、高新技术、节能环保、现代服务业等领域和中西部及东北地区,支持设立研发中心。鼓励金融机构和企业在境外融资。支持企业扩大对外投资,深度融入全球产业链、价值链、物流链。建设一批大宗商品境外生产基地及合作园区。积极搭建对外投资金融和信息服务平台。


第五十章 健全对外开放新体制

   

完善法治化、国际化、便利化的营商环境,健全有利于合作共赢、同国际投资贸易规则相适应的体制机制。

   

第一节 营造优良营商环境

   

营造公平竞争的市场环境、高效廉洁的政务环境、公正透明的法律政策环境和开放包容的人文环境。统一内外资法律法规,制定外资基础性法律,保护外资企业合法权益。提高自由贸易试验区建设质量,深化在服务业开放、金融开放和创新、投资贸易便利化、事中事后监管等方面的先行先试,在更大范围推广复制成功经验。对外资全面实行准入前国民待遇加负面清单管理制度。完善外商投资国家安全审查制度。创新外资监管服务方式。建立便利跨境电子商务等新型贸易方式的体制,全面推进国际贸易单一窗口、一站式作业、一体化通关和政府信息共享共用、口岸风险联防联控。健全服务贸易促进体系,发挥贸易投资促进机构、行业协会商会等的作用。加强知识产权保护和反垄断执法,深化执法国际合作。

   

第二节 完善境外投资管理体制

   

完善境外投资发展规划和重点领域、区域、国别规划体系。健全备案为主、核准为辅的对外投资管理体制,健全对外投资促进政策和服务体系,提高便利化水平。推动个人境外投资,健全合格境内个人投资者制度。建立国有资本、国有企业境外投资审计制度,健全境外经营业绩考核和责任追究制度。


第三节 扩大金融业双向开放


有序实现人民币资本项目可兑换,提高可兑换、可自由使用程度,稳步推进人民币国际化,推进人民币资本走出去。逐步建立外汇管理负面清单制度。放宽境外投资汇兑限制,改进企业和个人外汇管理。放宽跨国公司资金境外运作限制,逐步提高境外放款比例。支持保险业走出去,拓展保险资金境外投资范围。统一内外资企业及金融机构外债管理,稳步推进企业外债登记制管理改革,健全本外币全口径外债和资本流动审慎管理框架体系。加强国际收支监测。推进资本市场双向开放,提高股票、债券市场对外开放程度,放宽境内机构境外发行债券,以及境外机构境内发行、投资和交易人民币债券。提高金融机构国际化水平,加强海外网点布局,完善全球服务网络,提高国内金融市场对境外机构开放水平。


第四节 强化对外开放服务保障 


推动同更多国家签署高标准双边投资协定、司法协助协定、税收协定,争取同更多国家互免或简化签证手续。构建高效有力的海外利益保护体系,维护我国公民和法人海外合法权益。健全反走私综合治理机制,完善反洗钱、反恐怖融资、反逃税监管措施,完善风险防范体制机制。提高海外安全保障能力和水平,完善领事保护制度,提供风险预警、投资促进、权益保障等便利服务。强化涉外法律服务,建立知识产权跨境维权援助机制。

     

第五十一章 推进“一带一路”建设

   

秉持亲诚惠容,坚持共商共建共享原则,开展与有关国家和地区多领域互利共赢的务实合作,打造陆海内外联动、东西双向开放的全面开放新格局。

   

第一节 健全“一带一路”合作机制


围绕政策沟通、设施联通、贸易畅通、资金融通、民心相通,健全“一带一路”双边和多边合作机制。推动与沿线国家发展规划、技术标准体系对接,推进沿线国家间的运输便利化安排,开展沿线大通关合作。建立以企业为主体、以项目为基础、各类基金引导、企业和机构参与的多元化融资模式。加强同国际组织和金融组织机构合作,积极推进亚洲基础设施投资银行、金砖国家新开发银行建设,发挥丝路基金作用,吸引国际资金共建开放多元共赢的金融合作平台。充分发挥广大海外侨胞和归侨侨眷的桥梁纽带作用。

   

第二节 畅通“一带一路”经济走廊

   

推动中蒙俄、中国-中亚-西亚、中国-中南半岛、新亚欧大陆桥、中巴、孟中印缅等国际经济合作走廊建设,推进与周边国家基础设施互联互通,共同构建连接亚洲各次区域以及亚欧非之间的基础设施网络。加强能源资源和产业链合作,提高就地加工转化率。支持中欧等国际集装箱运输和邮政班列发展。建设上合组织国际物流园和中哈物流合作基地。积极推进“21世纪海上丝绸之路”战略支点建设,参与沿线重要港口建设与经营,推动共建临港产业集聚区,畅通海上贸易通道。推进公铁水及航空多式联运,构建国际物流大通道,加强重要通道、口岸基础设施建设。建设新疆丝绸之路经济带核心区、福建“21世纪海上丝绸之路”核心区。打造具有国际航运影响力的海上丝绸之路指数。


第三节 共创开放包容的人文交流新局面

   

办好“一带一路”国际高峰论坛,发挥丝绸之路(敦煌)国际文化博览会等作用。广泛开展教育、科技、文化、体育、旅游、环保、卫生及中医药等领域合作。构建官民并举、多方参与的人文交流机制,互办文化年、艺术节、电影节、博览会等活动,鼓励丰富多样的民间文化交流,发挥妈祖文化等民间文化的积极作用。联合开发特色旅游产品,提高旅游便利化。加强卫生防疫领域交流合作,提高合作处理突发公共卫生事件能力。推动建立智库联盟。

   

第五十二章 积极参与全球经济治理

   

推动国际经济治理体系改革完善,积极引导全球经济议程,维护和加强多边贸易体制,促进国际经济秩序朝着平等公正、合作共赢的方向发展,共同应对全球性挑战。

   

第一节 维护多边贸易体制主渠道地位

   

坚持互利共赢原则,促进全球贸易投资的自由化和便利化,坚定反对各种形式的贸易保护主义。维护世界贸易组织在全球贸易投资中的主渠道地位,推动多边贸易谈判进程,促进多边贸易体制均衡、共赢、包容发展,形成公正、合理、透明的国际经贸规则体系。


第二节 强化区域和双边自由贸易体制建设

   

加快实施自由贸易区战略,逐步构筑高标准自由贸易区网络。积极同“一带一路”沿线国家和地区商建自由贸易区,加快区域全面经济伙伴关系协定、中国-海合会、中日韩自贸区等谈判,推动与以色列、加拿大、欧亚经济联盟和欧盟等建立自贸关系以及亚太自贸区相关工作。全面落实中韩、中澳等自由贸易协定和中国-东盟自贸区升级议定书。继续推进中美、中欧投资协定谈判。

   

第三节 推动完善国际经济治理体系

   

积极参与全球经济治理机制合作,支持主要全球治理平台和区域合作平台更好发挥作用,推动全球治理体制更加公平合理。支持发展中国家平等参与全球经济治理,促进国际货币体系和国际金融监管改革。加强宏观经济政策国际协调,促进全球经济平衡、金融安全、稳定增长。积极参与网络、深海、极地、空天等领域国际规则制定。积极参与国际标准制定。办好二十国集团杭州峰会。

   

第五十三章 积极承担国际责任和义务

   

扩大对外援助规模,完善对外援助方式,为发展中国家提供更多免费的人力资源、发展规划、经济政策等方面咨询培训,扩大科技教育、医疗卫生、防灾减灾、环境治理、野生动植物保护、减贫等领域对外合作和援助,加大人道主义援助力度。积极落实2030年可持续发展议程。推动形成多元化开发性融资格局。维护国际公共安全,反对一切形式的恐怖主义,积极支持并参与联合国维和行动,加强防扩散国际合作,参与管控热点敏感问题,共同维护国际通道安全。加强多边和双边协调,参与国际网络空间治理,维护全球网络安全。推动反腐败国际合作。

     

第十二篇 深化内地和港澳、大陆和台湾地区合作发展

     

支持港澳巩固传统优势、培育发展新优势,拓宽两岸关系和平发展道路,更好实现经济互补互利、共同发展。

   

第五十四章 支持香港澳门长期繁荣稳定发展

   

全面准确贯彻“一国两制”、“港人治港”、“澳人治澳”、高度自治的方针,严格依照宪法和基本法办事,发挥港澳独特优势,提升港澳在国家经济发展和对外开放中的地位和功能,支持港澳发展经济、改善民生、推进民主、促进和谐。

   

第一节 支持港澳提升经济竞争力

   

支持香港巩固和提升国际金融、航运、贸易三大中心地位,强化全球离岸人民币业务枢纽地位和国际资产管理中心功能,推动融资、商贸、物流、专业服务等向高端高增值方向发展。支持香港发展创新及科技事业,培育新兴产业。支持香港建设亚太区国际法律及解决争议服务中心。支持澳门建设世界旅游休闲中心、中国与葡语国家商贸合作服务平台,积极发展会展商贸等产业,促进经济适度多元可持续发展。

   

第二节 深化内地与港澳合作

   

支持港澳参与国家双向开放、“一带一路”建设,鼓励内地与港澳企业发挥各自优势,通过多种方式合作走出去。加大内地对港澳开放力度,推动内地与港澳关于建立更紧密经贸关系安排升级。深化内地与香港金融合作,加快两地市场互联互通。加深内地同港澳在社会、民生、文化、教育、环保等领域交流合作,支持内地与港澳开展创新及科技合作,支持港澳中小微企业和青年人在内地发展创业。支持共建大珠三角优质生活圈,加快前海、南沙、横琴等粤港澳合作平台建设。支持港澳在泛珠三角区域合作中发挥重要作用,推动粤港澳大湾区和跨省区重大合作平台建设。


第五十五章 推进两岸关系和平发展和祖国统一进程

   

坚持“九二共识”和一个中国原则,坚决反对“台独”。在坚持原则立场基础上,以互利共赢方式深化两岸经济合作,扩大两岸合作领域,增进两岸同胞福祉,巩固和推进两岸关系和平发展。

   

第一节 促进两岸经济融合发展

   

加强两岸宏观政策交流,拓展经济合作空间和共同利益。推动两岸产业优势互补、融合发展,鼓励两岸企业相互持股、合作创新、共创品牌、共拓市场。深化两岸金融合作,支持两岸资本市场开展多层次合作。推动两岸贸易投资扩大规模、提升层次。扩大对台湾服务业开放,加强两岸在农渔业、中小企业、电子商务等领域合作。推进海峡西岸经济区、中国(福建)自由贸易试验区建设,打造台商投资区、平潭综合实验区、福州新区、昆山深化两岸产业合作试验区等对台合作平台,深化厦门对台合作支点建设。鼓励长三角、珠三角、环渤海等台资企业聚集区发挥优势,支持台资企业转型升级,引导向中西部地区梯度转移。

   

第二节 加强两岸人文社会交流

   

扩大两岸人员往来,完善台湾同胞待遇政策措施,为台湾居民在大陆工作、学习、生活提供更多便利。加强两岸文化交流合作,共同弘扬中华文化,增进两岸同胞文化、民族认同。深化两岸教育交流合作,扩大两岸高校学历互认范围,推进闽台职业教育交流合作试验区建设。鼓励两岸联合开展科技研发合作,深化两岸学术交流。加强两岸基层和青少年交流,让更多台湾普通民众、青少年和中小企业在交流合作中受益。

   

第十三篇 全力实施脱贫攻坚

     

充分发挥政治优势和制度优势,贯彻精准扶贫、精准脱贫基本方略,创新扶贫工作机制和模式,采取超常规措施,加大扶贫攻坚力度,坚决打赢脱贫攻坚战。

   

第五十六章 推进精准扶贫精准脱贫

   

按照扶贫对象精准、项目安排精准、资金使用精准、措施到户精准、因村派人精准、脱贫成效精准的要求,切实提高扶贫实效,稳定实现农村贫困人口不愁吃、不愁穿,义务教育、基本医疗和住房安全有保障。

   

第一节 创新扶贫开发方式

   

根据致贫原因和脱贫需求,对贫困人口实行分类精准扶持。通过发展特色产业、转移就业、易地扶贫搬迁、生态保护扶贫、教育培训、开展医疗保险和医疗救助等措施,实现约5000万建档立卡贫困人口脱贫;通过实行社保政策兜底,实现其余完全或部分丧失劳动能力的贫困人口脱贫。探索资产收益扶持制度,通过土地托管、扶持资金折股量化、农村土地经营权入股等方式,让贫困人口分享更多资产收益。

   

第二节 健全精准扶贫工作机制

   

全面做好精准识别、建档立卡工作。加强贫困人口动态统计监测,建立精准扶贫台账,加强定期核查和有进有出动态管理。建立贫困户脱贫认定机制,制定严格规范透明的贫困县退出标准、程序、核查办法。建立扶贫工作绩效社会监督机制,开展贫困地区群众扶贫满意度调查,建立扶贫政策落实情况跟踪审计和扶贫成效第三方评估机制。

   

第五十七章 支持贫困地区加快发展

   

把革命老区、民族地区、边疆地区、集中连片贫困地区作为脱贫攻坚重点,持续加大对集中连片特殊困难地区的扶贫投入力度,增强造血能力,实现贫困地区农民人均可支配收入增长幅度高于全国平均水平,基本公共服务主要领域指标接近全国平均水平。

   

第一节 加强贫困地区基础设施建设

   

因地制宜解决贫困地区通路、通水、通电、通网络等问题。构建贫困地区外通内联的交通运输通道。建设15.2万公里通建制村沥青(水泥)路。加强贫困地区水利建设,全面解决贫困人口饮水安全问题,大力扶持贫困地区农村水电开发。加大贫困地区农网改造力度。宽带网络覆盖90%以上的贫困村。加大以工代赈投入力度,支持贫困地区中小型公益性基础设施建设。继续实施整村推进,加快改善贫困村生产生活条件。

   

第二节 提高贫困地区公共服务水平

   

把建档立卡贫困户放在优先位置,全面完成危房改造,切实保障贫困户住房安全。改善贫困地区基本公共服务,提高教育质量和医疗服务水平。集中实施一批文化惠民扶贫项目,推动贫困地区县级公共文化体育设施达到国家标准。

   

第五十八章 完善脱贫攻坚支撑体系

   

完善扶贫脱贫扶持政策,健全扶贫工作机制,创新各类扶贫模式及其考评体系,为脱贫攻坚提供强有力支撑。

   

第一节 强化政策保障

   

加大中央和省级财政扶贫投入,发挥政策性金融、开发性金融、商业性金融和合作性金融的互补作用,整合各类扶贫资源,拓宽资金来源渠道。优先保证扶贫开发用地需要,专项安排贫困县年度新增建设用地计划指标。加大贫困地区土地整治支持力度,允许贫困县将城乡建设用地增减挂钩指标在省域范围内使用。对在贫困地区开发水电、矿产资源占用集体土地的,试行给原住居民集体股权方式进行补偿。完善资源开发收益分享机制,使贫困地区更多分享开发收益。加大科技扶贫力度。实施贫困地区人才支持计划和本土人才培养计划。

   

第二节 健全广泛参与机制

   

健全东西扶贫协作和党政机关、部队、人民团体、国有企业定点扶贫机制。鼓励支持民营企业、社会组织、个人参与扶贫开发,引导社会扶贫重心下移,实现社会帮扶资源和精准扶贫有效对接。创新参与模式,鼓励设立产业投资基金和公益信托基金,实施扶贫志愿者行动计划和社会工作专业人才服务贫困地区计划。着力打造扶贫公益品牌。

   

第三节 落实脱贫工作责任制

   

进一步完善中央统筹、省(自治区、直辖市)负总责、市(地)县抓落实的工作机制。强化脱贫工作责任考核,全面落实扶贫开发工作成效考核办法,对贫困县重点考核脱贫成效。建立扶贫工作督查制度,强化责任追究。




第十四篇 提升全民教育和健康水平

     

把提升人的发展能力放在突出重要位置,全面提高教育、医疗卫生水平,着力增强人民科学文化和健康素质,加快建设人力资本强国。

   

第五十九章 推进教育现代化

   

全面贯彻党的教育方针,坚持教育优先发展,加快完善现代教育体系,全面提高教育质量,促进教育公平,培养德智体美全面发展的社会主义建设者和接班人。

   

第一节 加快基本公共教育均衡发展

   

建立城乡统一、重在农村的义务教育经费保障机制,加大公共教育投入向中西部和民族边远贫困地区的倾斜力度。科学推进城乡义务教育公办学校标准化建设,改善薄弱学校和寄宿制学校办学条件,优化教育布局,努力消除城镇学校“大班额”,基本实现县域校际资源均衡配置,义务教育巩固率提高到95%。加强教师队伍特别是乡村教师队伍建设,落实乡村教师支持计划,通过政府购买岗位等方式,解决结构性、阶段性、区域性教师短缺问题。改善乡村教学环境。鼓励普惠性幼儿园发展,加强农村普惠性学前教育,实施学前教育三年行动计划,学前三年毛入园率提高到85%。普及高中阶段教育,率先从建档立卡的家庭经济困难学生实施普通高中免除学杂费,高中阶段教育毛入学率达到90%以上。提升残疾人群特殊教育普及水平、条件保障和教育质量。积极推进民族教育发展,科学稳妥推行双语教育,加大双语教师培训力度。

   

第二节 推进职业教育产教融合

   

完善现代职业教育体系,加强职业教育基础能力建设。推动具备条件的普通本科高校向应用型转变。推行产教融合、校企合作的应用型人才和技术技能人才培养模式,促进职业学校教师和企业技术人才双向交流。推动专业设置、课程内容、教学方式与生产实践对接。促进职业教育与普通教育双向互认、纵向流动。逐步分类推进中等职业教育免除学杂费,实行国家基本职业培训包制度。

   

第三节 提升大学创新人才培养能力

   

推进现代大学制度建设,完善学校内部治理结构。建设一流师资队伍,用新理论、新知识、新技术更新教学内容。完善高等教育质量保障体系。推进高等教育分类管理和高等学校综合改革,优化学科专业布局,改革人才培养机制,实行学术人才和应用人才分类、通识教育和专业教育相结合的培养制度,强化实践教学,着力培养学生创意创新创业能力。深入实施中西部高等教育振兴计划,扩大重点高校对中西部和农村地区招生规模。全面提高高校创新能力,统筹推进世界一流大学和一流学科建设。


第四节 加快学习型社会建设

   

大力发展继续教育,构建惠及全民的终身教育培训体系。推动各类学习资源开放共享,办好开放大学,发展在线教育和远程教育,整合各类数字教育资源向全社会提供服务。建立个人学习账号和学分累计制度,畅通继续教育、终身学习通道,制定国家资历框架,推进非学历教育学习成果、职业技能等级学分转换互认。发展老年教育。

   

第五节 增强教育改革发展活力

   

深化教育改革,增强学生社会责任感、法治意识、创新精神、实践能力,全面加强体育卫生、心理健康、艺术审美教育,培养创新兴趣和科学素养。深化考试招生制度和教育教学改革。推行初高中学业水平考试和综合素质评价。全面推开中小学教师职称制度改革,改善教师待遇。推动现代信息技术与教育教学深度融合。依法保障教育投入。实行管办评分离,扩大学校办学自主权,完善教育督导,加强社会监督。建立分类管理、差异化扶持的政策体系,鼓励社会力量和民间资本提供多样化教育服务。完善资助体系,实现家庭经济困难学生资助全覆盖。




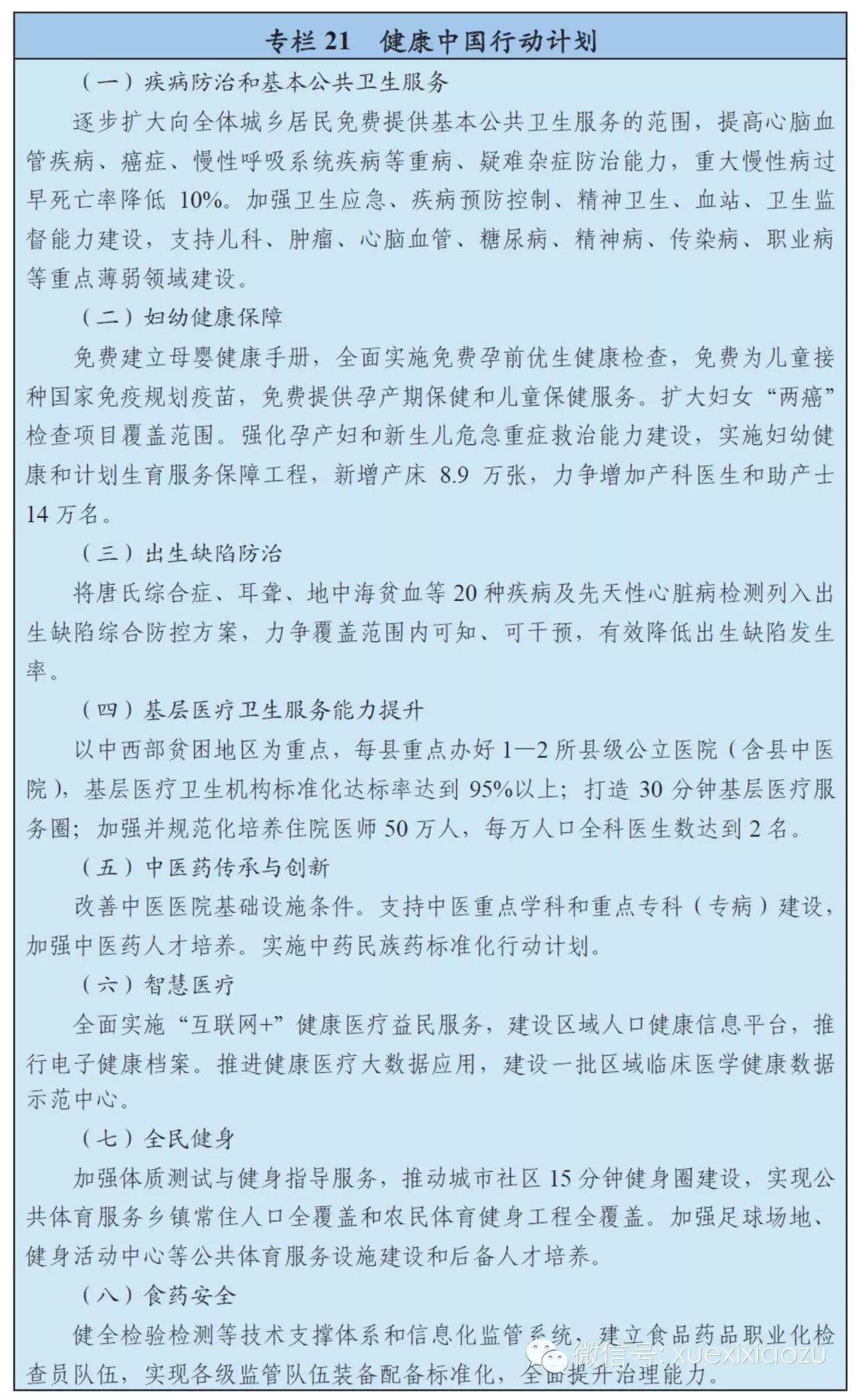
第六十章  推进健康中国建设


  深化医药卫生体制改革,坚持预防为主的方针,建立健全基本医疗卫生制度,实现人人享有基本医疗卫生服务,推广全民健身,提高人民健康水平。


  第一节  全面深化医药卫生体制改革


  实行医疗、医保、医药联动,推进医药分开,建立健全覆盖城乡居民的基本医疗卫生制度。全面推进公立医院综合改革,坚持公益属性,破除逐利机制,降低运行成本,逐步取消药品加成,推进医疗服务价格改革,完善公立医院补偿机制。建立现代医院管理制度,落实公立医院独立法人地位,建立符合医疗卫生行业特点的人事薪酬制度。完善基本药物制度,深化药品、耗材流通体制改革,健全药品供应保障机制。鼓励研究和创制新药,将已上市创新药和通过一致性评价的药品优先列入医保目录。鼓励社会力量兴办健康服务业,推进非营利性民营医院和公立医院同等待遇。强化全行业监管,提高医疗服务质量,保障医疗安全。优化从医环境,完善纠纷调解机制,构建和谐医患关系。

 

第二节 健全全民医疗保障体系

   

健全医疗保险稳定可持续筹资和报销比例调整机制,完善医保缴费参保政策。全面实施城乡居民大病保险制度,健全重特大疾病救助和疾病应急救助制度。降低大病慢性病医疗费用。改革医保管理和支付方式,合理控制医疗费用,实现医保基金可持续平衡。改进个人账户,开展门诊费用统筹。城乡医保参保率稳定在95%以上。加快推进基本医保异地就医结算,实现跨省异地安置退休人员住院医疗费用直接结算。整合城乡居民医保政策和经办管理。鼓励商业保险机构参与医保经办。将生育保险和基本医疗保险合并实施。鼓励发展补充医疗保险和商业健康保险。探索建立长期护理保险制度,开展长期护理保险试点。完善医疗责任险制度。

   

第三节 加强重大疾病防治和基本公共卫生服务

   

完善国家基本公共卫生服务项目和重大公共卫生服务项目,提高服务质量效率和均等化水平。提升基层公共卫生服务能力。加强妇幼健康、公共卫生、肿瘤、精神疾病防控、儿科等薄弱环节能力建设。实施慢性病综合防控战略,有效防控心脑血管疾病、糖尿病、恶性肿瘤、呼吸系统疾病等慢性病和精神疾病。加强重大传染病防控,降低全人群乙肝病毒感染率,艾滋病疫情控制在低流行水平,肺结核发病率降至58/10万,基本消除血吸虫病危害,消除疟疾、麻风病危害。做好重点地方病防控工作。加强口岸卫生检疫能力建设,严防外来重大传染病传入。开展职业病危害普查和防控。增加艾滋病防治等特殊药物免费供给。加强全民健康教育,提升健康素养。大力推进公共场所禁烟。深入开展爱国卫生运动和健康城市建设。加强国民营养计划和心理健康服务。

   

第四节 加强妇幼卫生保健及生育服务

   

全面推行住院分娩补助制度,向孕产妇免费提供生育全过程的基本医疗保健服务。加强出生缺陷综合防治,建立覆盖城乡居民,涵盖孕前、孕期、新生儿各阶段的出生缺陷防治免费服务制度。全面提高妇幼保健服务能力,加大妇女儿童重点疾病防治力度,提高妇女常见病筛查率和早诊早治率,加强儿童疾病防治和预防伤害。全面实施贫困地区儿童营养改善和新生儿疾病筛查项目。婴儿死亡率、5岁以下儿童死亡率、孕产妇死亡率分别降为7.5‰、9.5‰、18/10万。

   

第五节 完善医疗服务体系

   

优化医疗机构布局,推动功能整合和服务模式创新。加强专业公共卫生机构、基层医疗卫生机构和医院之间的分工协作,健全上下联动、衔接互补的医疗服务体系,完善基层医疗服务模式,推进全科医生(家庭医生)能力提高及电子健康档案等工作,实施家庭签约医生模式。全面建立分级诊疗制度,以提高基层医疗服务能力为重点,完善服务网络、运行机制和激励机制,实行差别化的医保支付和价格政策,形成科学合理就医秩序,基本实现基层首诊、双向转诊、上下联动、急慢分治。加强医疗卫生队伍建设,实施全民健康卫生人才保障工程和全科医生、儿科医生培养使用计划,健全住院医师规范化培训制度。通过改善从业环境和薪酬待遇,促进医疗资源向中西部地区倾斜、向基层和农村流动。完善医师多点执业制度。全面实施临床路径。提升健康信息服务和大数据应用能力,发展远程医疗和智慧医疗。每千人口执业(助理)医师数达到2.5名。

   

第六节 促进中医药传承与发展

   

健全中医医疗保健服务体系,创新中医药服务模式,提升基层服务能力。加强中医临床研究基地和科研机构建设。发展中医药健康服务。开展中药资源普查,加强中药资源保护,建立中医古籍数据库和知识库。加快中药标准化建设,提升中药产业水平。建立大宗、道地和濒危药材种苗繁育基地,促进中药材种植业绿色发展。支持民族医药发展。推广中医药适宜技术,推动中医药服务走出去。


第七节 广泛开展全民健身运动

   

实施全民健身战略。发展体育事业,加强群众健身活动场地和设施建设,推行公共体育设施免费或低收费开放。实施青少年体育活动促进计划,培育青少年体育爱好和运动技能,推广普及足球、篮球、排球、冰雪等运动,完善青少年体质健康监测体系。发展群众健身休闲项目,鼓励实行工间健身制度,实行科学健身指导。促进群众体育与竞技体育全面协调发展。鼓励社会力量发展体育产业。做好北京2022年冬季奥运会筹办工作。

   

第八节 保障食品药品安全

   

实施食品安全战略。完善食品安全法规制度,提高食品安全标准,强化源头治理,全面落实企业主体责任,实施网格化监管,提高监督检查频次和抽检监测覆盖面,实行全产业链可追溯管理。开展国家食品安全城市创建行动。深化药品医疗器械审评审批制度改革,探索按照独立法人治理模式改革审评机构。推行药品经营企业分级分类管理。加快完善食品监管制度,健全严密高效、社会共治的食品药品安全治理体系。加大农村食品药品安全治理力度,完善对网络销售食品药品的监管。加强食品药品进口监管。




分享 :